Architecture
Though you mostly interact with FindFace Multi through its web interface, be sure to take a minute to learn the FindFace Multi architecture. This knowledge is essential for the FindFace Multi deployment, integration, maintenance, and troubleshooting.
In this chapter:
Recognition Process. Objects of Recognition
FindFace Multi can recognize the following objects and their attributes:
human faces
human bodies (silhouettes)
vehicles
FindFace Multi detects an object in the photo or video and prepares its image through normalization. The normalized image is then used for extracting the object’s feature vector (an n-dimensional vector of numerical features that represent the object). Object feature vectors are stored in the database and further used for verification and identification purposes.
Docker Platform
FindFace Multi is deployed in Docker, a set of platform as a service (PaaS) products that use OS-level virtualization to deliver software in packages called containers. Each FindFace Multi service runs in a Docker container.
Architectural Elements
FindFace Multi consists of the following fundamental architectural elements:
FindFace core, a cutting-edge AI-based recognition technology that can be used as a separate product FindFace Server.
FindFace Multi, which is a turnkey application module for FindFace Server.
The FindFace core internal architecture allows for embedding Video Recorder, an additional functionality that records, stores, and plays back video data from cameras.
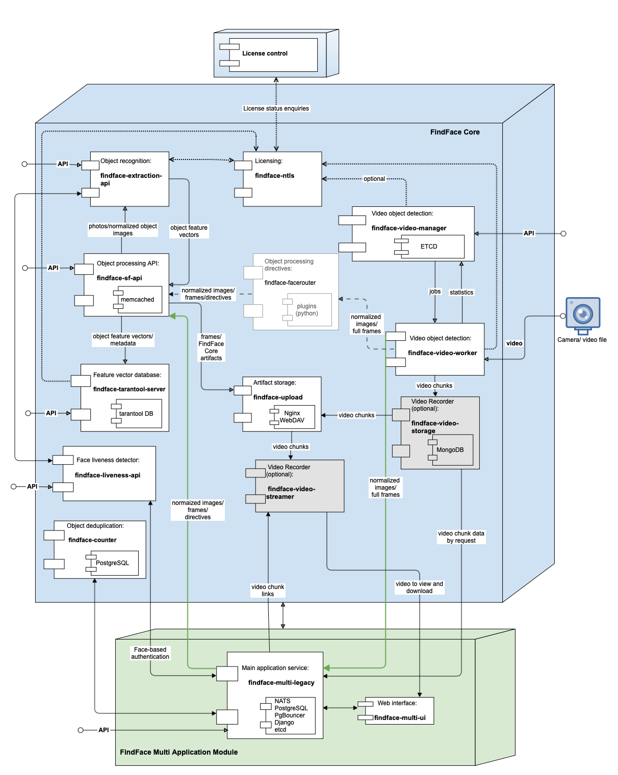
Architecture scheme

FindFace core
There is a separate product FindFace Server inside the FindFace core. It includes the following components:
Component |
Ports in use |
Description |
Vendor |
|---|---|---|---|
findface-extraction-api |
18666 |
A service that uses neural networks to detect an object in an image and extract its feature vector. It also recognizes object attributes (for example, gender, age, emotions, beard, glasses, face mask - for face objects). CPU- or GPU-acceleration. Read more about the findface-extraction-api service. |
NtechLab own deployment |
findface-sf-api |
18411 |
A service that implements the internal HTTP API for object detection and recognition. Read more about the findface-sf-api service. |
|
findface-tarantool-server |
32001, shard ports (default 330xx, 81xx) |
A service that provides interaction between the |
|
findface-upload |
3333 |
NginX-based web server used as storage for original images, thumbnails, and
normalized object images. If Video Recorder is installed, |
|
findface-facerouter |
18820 |
A service used to define processing directives for detected objects. In FindFace
Multi, its functions are performed by |
|
findface-video-manager |
18810, 18811 |
A service, part of the video object detection module, that is used for managing the video object detection functionality, configuring the video object detector settings and specifying the list of to-be-processed video streams. Read more about the findface-video-manager service. |
|
findface-video-worker |
18999 |
A service, part of the video object detection module, that recognizes an object in
the video and posts its normalized image, full frame, and metadata (such as
detection time) to the |
|
findface-ntls |
443 (TCP), 3133, 3185 |
A license server that interfaces with the NtechLab Global License Server, a USB dongle, or hardware fingerprint to verify the license of your FindFace Multi instance. Licensing via a proxy server is supported. Read more about the findface-ntls service. |
|
findface-deduplicator |
18310 |
The service compares feature vectors; used for deduplication of episodes and cluster events. |
|
findface-liveness-api |
18301 |
Besides the embedded functionality provided by |
|
Tarantool |
Shard ports (default 330xx, 81xx) |
A third-party software that implements the feature vector database that stores extracted object feature vectors and identification events. The system data, records, user accounts, and camera settings are stored in PostgreSQL (part of the FindFace Multi application module). |
|
etcd |
2379 |
A third-party software that implements a distributed key-value store for
|
|
NginX |
80; SSL: 8002, 8003, 443, 80 |
A third-party software that implements the system web interfaces. |
|
Redis |
6379 |
A third-party in-memory database that is used by the |
FindFace Multi Application Module
The FindFace Multi application module includes the following components:
Component |
Ports in use |
Description |
Vendor |
|---|---|---|---|
findface-multi-legacy |
Configurable |
A service that works as a gateway to the FindFace core. Provides interaction between the FindFace core and the web interface, the system functioning as a whole. Read more about the findface-multi-legacy service. |
NtechLab own deployment |
findface-multi-audit |
8012, 8013, 8014 |
Internal services that assist |
|
findface-multi-identity-provider |
8022, 8023, 8024 |
||
findface-onvif-discovery |
n/a |
||
findface-multi-legacy-singleton-services |
n/a |
Runs single-instance services, such as synchronization of cameras with the
|
|
findface-multi-identity-provider-migrate |
n/a |
Services that run database migration, create galleries, and make other configuration. |
|
findface-multi-legacy-migrate |
n/a |
||
findface-multi-healthcheck |
n/a |
Checks containers’ health on startup. Expects the containers to be |
|
findface-multi-cleaner |
n/a |
A part of the |
|
findface-multi-cleaner-vms |
n/a |
A part of the |
|
findface-multi-file-mover |
n/a |
A file moving service that is used for Tiered Data Storage. The service transfers images from the short-term storage to the long-term storage. |
|
findface-multi-ui |
Configurable |
The main web interface used to interact with FindFace Multi. Based on the Django framework. Allows you to work with object recognition events, search for objects, manage cameras, users, records, watch lists, collect real-time statistics, and much more. The user interface configuration is located in a separate ui-config.yaml configuration file. |
|
findface-multi-alerts |
n/a |
An internal service that is responsible for the alert creation and functioning. |
|
findface-multi-alerts-migrate |
n/a |
The service is responsible for evolution of the database schema of
the |
|
findface-multi-replication-receiver |
8014 |
An internal service that is responsible for receiving events when FindFace Multi is functioning as a Processing System. |
|
findface-multi-replication-sender |
8015 |
An internal service that is responsible for the event sending via HTTP/HTTPS when FindFace Multi is functioning as an Originating System. |
|
findface-multi-replication-receiver-migrate |
n/a |
The service is responsible for evolution of the database schema of the Processing System. |
|
findface-multi-replication-sender-migrate |
n/a |
The service is responsible for evolution of the database schema of the Originating System. |
|
findface-multi-line-crossing-analytics |
n/a |
An internal service that processes FindFace Multi data for further use in analytical purposes. The analytics works for line crossing only at the moment. |
|
superset |
8088 |
Services that belong to the third-party open-source software application — Apache Superset. Within FindFace Multi, it can be used as a BI system for the analytical service. |
|
superset-init |
|||
superset-worker |
|||
superset-worker-beat |
|||
TimescaleDB |
5432, 8008, 8081 |
A third-party software. It’s an open-source time series database that extends PostgreSQL. |
|
NATS |
4222 |
A third-party software that implements a message broker in |
|
NATS JetStream |
4222, 6222, 8222 |
NATS with JetStream is a third-party software. Both |
|
etcd |
2379 |
A third-party software that implements locks in the |
|
Pgbouncer |
5439 |
A third-party software, a lightweight connection pooler for PostgreSQL. Optional, used to increase the database performance under high load. |
|
PostgreSQL |
5432 |
A third-party software that implements the main system database. This database stores records of persons and vehicles and data for internal use, including user accounts and camera settings. The object feature vectors and object identification events are stored in Tarantool (part of the FindFace core). |
|
RabbitMQ |
4369, 5671-5672, 15671-15672, 15691-15692, 25672 |
A third-party open-source message-broker software. |
Video Recorder
Video Recorder is an optional part of the FindFace core. It includes the following services:
Component |
Ports in use |
Description |
Vendor |
|---|---|---|---|
findface-video-storage |
18611 |
A service that implements video chunk management. It takes video chunks from the
|
NtechLab own deployment |
findface-video-streamer |
9000 |
After receiving a |
|
MongoDB |
27017 |
A third-party software that implements the Video Recorder database. The database
stores meta-information of the video chunks, including their location. The video
chunks themselves are stored in the |
To work with the alarm monitoring service, FindFace Multi uses Annex. The list of the involved services is described here.
Single- and Multi-Host Deployment
You can deploy FindFace Multi on a single host or in a multi-host environment. If you opt for the latter, we offer you one of the following deployment schemes:
Deploy FindFace Multi on a principal host and distribute additional
findface-video-workerinstances across remote hosts.Distribute the FindFace Multi services across multiple hosts. If necessary, set up load balancing. Contact our experts at support@ntechlab.com for guidance.
CPU- and GPU-acceleration
The findface-extraction-api, findface-video-worker, and findface-liveness-api services can be either CPU- or GPU-based. You will have an opportunity to choose the acceleration type you need during the installation.
Important
Refer to Requirements when choosing hardware configuration.
Important
If the resolution of a camera(s) in use is more than 1280x720px, it is strongly recommended to use the GPU-accelerated findface-video-worker-gpu variant.
Note
The liveness detector is much slower on CPU than on GPU.